
成都铁路卫生学校是由四川省人民政府举办,四川省医学科学院?四川省人民医院主管的,有着近八十年办学历史的公办优质特色中等职业学校,是国家首批示范性中等职业学校、国家级重点中等职业学校、教育部“全国职业院校学生管理50强”、四川省“三全育人”典型学校;护理专业是首批国家示范专业、国家示范校建设重点专业,药剂专业是国家示范校建设重点专业,口腔修复工艺专业是四川省重点专业。学校有国家财政资金大力支持,已成为西部领先、全国一流的卫生类中等职业学校。
学校创建于1947年,其前身为法国教会圣修医院附属“仁爱高级护士学校”,1951年由铁路部门管理,使用“成都铁路卫生学校”校名,是原铁道部所属最早的8所卫校之一,于2000年划转四川省管理。现位于成都市郫都区三道堰镇,占地360余亩,建筑面积17万余平方米,目前有各级各类在校生6000余人,学校治学严谨、管理科学、师资力量雄厚、教学条件优越、教风学风优良。园林式校园环境优美,教学楼安装中央空调,配备交互式多媒体教学设备,校园Wi-Fi全覆盖,是全国职业院校数字校园建设样板校。学校实训中心建有专业化产教融合实训基地,如“模拟医院”“制药车间”“口腔工厂”等;建有“虚拟仿真医学实训中心”;与电子科大医学院共建“医学基础实验基地”,实训设备设施先进。学生公寓、食堂配备了空调、24小时热水供应、直饮水机、自动洗衣机、干衣机等。校内设有400米标准塑胶田径场、足球场、篮球场、排球场、羽毛球场、室内体育馆等运动场所。
我校招生报名工作从2024年4月24日正式开始,每周末及五一劳动节和端午节均可到校报名咨询,直至招满为止。现将有关事项通知如下:
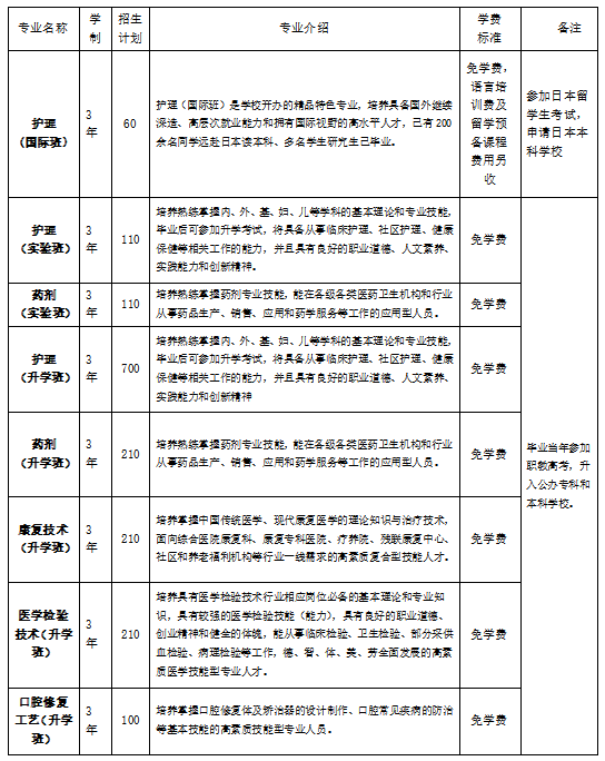
一、招生计划
1.中高职衔接五年贯通培养班(联办学校及招生计划以四川省教育考试院公布为准)

2.中专班(招生计划以四川省教育考试院公布为准)

二、报名条件
1.中高职衔接五年贯通培养招生对象为:中考考籍在四川省内的应届初中毕业生,参加中考且中考成绩上当地五年贯通培养录取控制分数线者(填报志愿时必须填报本校为第一志愿方可,以报考学生成绩从高到低录取)。
2.三年制中专招收对象为:四川省(甘孜、阿坝州除外,凉山州只招西昌、德昌、会理、会东、冕宁、宁南)和重庆市应、往届初、高中毕业生。
三、报名时间和方式
(一)三年制中专是自主招生,到校现场报名(不需要在中考地填志愿)。
1.中考成绩公布前报名阶段
招生开始时每周一至周日9:00-16:00(五一劳动节和端午节照常接待),初中应届毕业生提供诊断考试(一诊或二诊或初三上期期末)成绩,语数外总分达到200分以上,可到校面试报名,特长生经测试通过和国际班学生可以享受降分。户口在四川省内的往届生凭当年中考成绩语数外200分以上或普高学籍证明到校面试报名。
2.中考成绩公布后报名阶段
中考成绩公布之日起,到报满为止,每周一至周日9:00-16:00。应届生中考成绩符合要求(要求会提前公布在QQ咨询群),面试合格后,即可现场领取中专录取通知书。
(二)中高职衔接五年贯通培养(俗称五年高职)一般六、七月份在各地市州招考网上填报我校为第一志愿,从高到低录取。
只有中考考籍在四川省内的应届初中毕业生,参加中考且中考成绩上当地五年贯通培养录取控制分数线者,才有资格填报志愿。一般在七月初由四川省教育考试院公布2024年中高职衔接五年贯通培养招生录取控制分数线,上线的学生都可以填报我校为第一志愿,填报网址由各市州公布,由省考试院从高分到低分统一进行出档录取。学校会收集相关信息,在招生咨询QQ群里公布2024年录取控制分数线、填报网址、学校及专业代码、录取结果,请大家随时关注群内通知。
(三)同时符合三年中专和五年高职报名条件的学生,最好两个都填报,学生可以自由选择是读中专还是大专,给自己多一个选择的机会,最终以学生到校报到注册为准。
四、报名地点和乘车路线
成都铁路卫生学校招就办北辰楼102(成都市郫都区蜀源大道三段566号)

五、报名有关事项说明
(一)新生入学面试
要求护理专业学生净身高1.58米以上(其余专业不限身高);为保证学生顺利毕业及升学,学生身体健康状况必须符合《普通高等学校招生体检工作指导意见》及有关补充规定。特别提醒:因医学卫生类专业的特殊性,有心脏病史、癫痫、智力障碍、严重运动系统障碍、传染性疾病、精神类疾病,轻度色觉异常(俗称色弱)、色觉异常Ⅱ度(俗称色盲)等考生不适合就读医学类专业,学校有关专业可不予录取。如果学生及家长隐瞒病史,导致职教高考录取受影响,自行承担全部责任。
(二)学生提供资料
1.身份证或户口本(原件或复印件);
2.往届生毕业证原件;
3.应、往届毕业生均需提供真实有效的中考成绩单或普通高中的成绩证明 (具体分数线后期公布在招生咨询QQ群中);
4.录取阶段缴纳第一学年住宿和书本费1500元(公办学校免学费)。
(三)中专升学实验班
学校中专班均为升学班,今年将在中专班中成立4个升学实验班,护理专业2个,药剂专业2个。学校将从这两个专业的学生中按照7月13日入学分班考试从高到低择优进行录取。主要目标是冲刺职教本科院校和公办大专院校。
六、咨询方式
招生热线:028-87918657 87918215 67517676
13088077879 13088011778 13088088202 13088077870 13088002282 13088090686 13088021221
2024招生咨询QQ群1群: 697727541
2024招生咨询QQ群2群: 782487297
成都铁路卫生学校招生就业办公室
2024年4月24日
提醒:中专报名学生都要扫下面二维码进行预登记,面试合格后,拿到中专录取通知书,才算报名成功。













学校地址:成都市蜀源大道三段566号(郫都区古城镇) |